(经 2024 年 9 月 13 日tyc522cc太阳成集团党政联席会审议通过)
根据《tyc522cc太阳成集团关于推荐 2025 年优秀应届本科毕业生免试攻读研究生实施办法》的相关要求,特制定本工作方案。
领导小组:由公司书记、经理、分管研究生工作副经理、研究生管理专项工作协调人组成。
专家审核小组:由领导小组和tyc522cc太阳成集团tyc522cc太阳成集团学术委员会成员组成。
(1)纳入国家普通本科招生计划录取的应届毕业生(不含专升本、第二学士学位以及有其它规定不参加推免的员工)。
(2)德智体美劳全面发展,具有高尚的爱国主义情操和集体主义精神,社会主义信念坚定,社会责任感强,遵纪守法,积极向上,身心健康。
(3)勤奋学习,刻苦钻研,成绩优秀,学术研究兴趣浓厚,有较强的创新能力和专业培养潜力。
(4)诚实守信,学风端正,无任何考试作弊和剽窃他人学术成果记录。
(6)按培养计划前三学年专业必修课和专业选修课无不及格科目,其他科目合计不合格不超过 1 科次且经补考合格。
(7)英语类专业员工英语专业四级考试成绩良好及以上,非英语类专业员工英语专业四级考试成绩合格及以上或全国大学英语六级考试合格及以上。
(8)所有申报“推免保”专项计划的员工,须通过由员工处“歆苗计划”骨干训练营综合能力考核,依据成绩排序决定“推免保”计划的推免专业考试资格。所有申报“研究生支教团”专项计划的员工,须参加由校团委组织的综合能力测试,依据成绩排序决定“研究生支教团”计划的推免专业考试资格。
(9)“研究生支教团”“推免保”专项计划名额不按公司分配,全校员工可自由申报。申请“tyc522cc太阳成集团-中国政法大学涉外法治人才联合培养”专项推免资格的员工须已通过北外公司夏令营考核。
① 在校期间因违法受过任何法律处罚或因严重学术不端行为受过纪律处分;
公司总名额共 9 个,综合考虑校研究生招生工作领导小组下达推荐名额的比例和各专业实际情况,各专业投放名额如下:
若出现空余名额,由专家审核小组共同讨论决定,若有必要,进行教研室推荐,最终由专家审核小组投票表决。
综合评价成绩为百分制,由学业成绩分和综合素质分组成。其中学业成绩分占 85%,综合素质分占 15%。
学业成绩分 = ∑(课程成绩×课程学分)/∑课程学分
课程成绩指培养计划前三学年的专业必修课、专业选修课成绩。
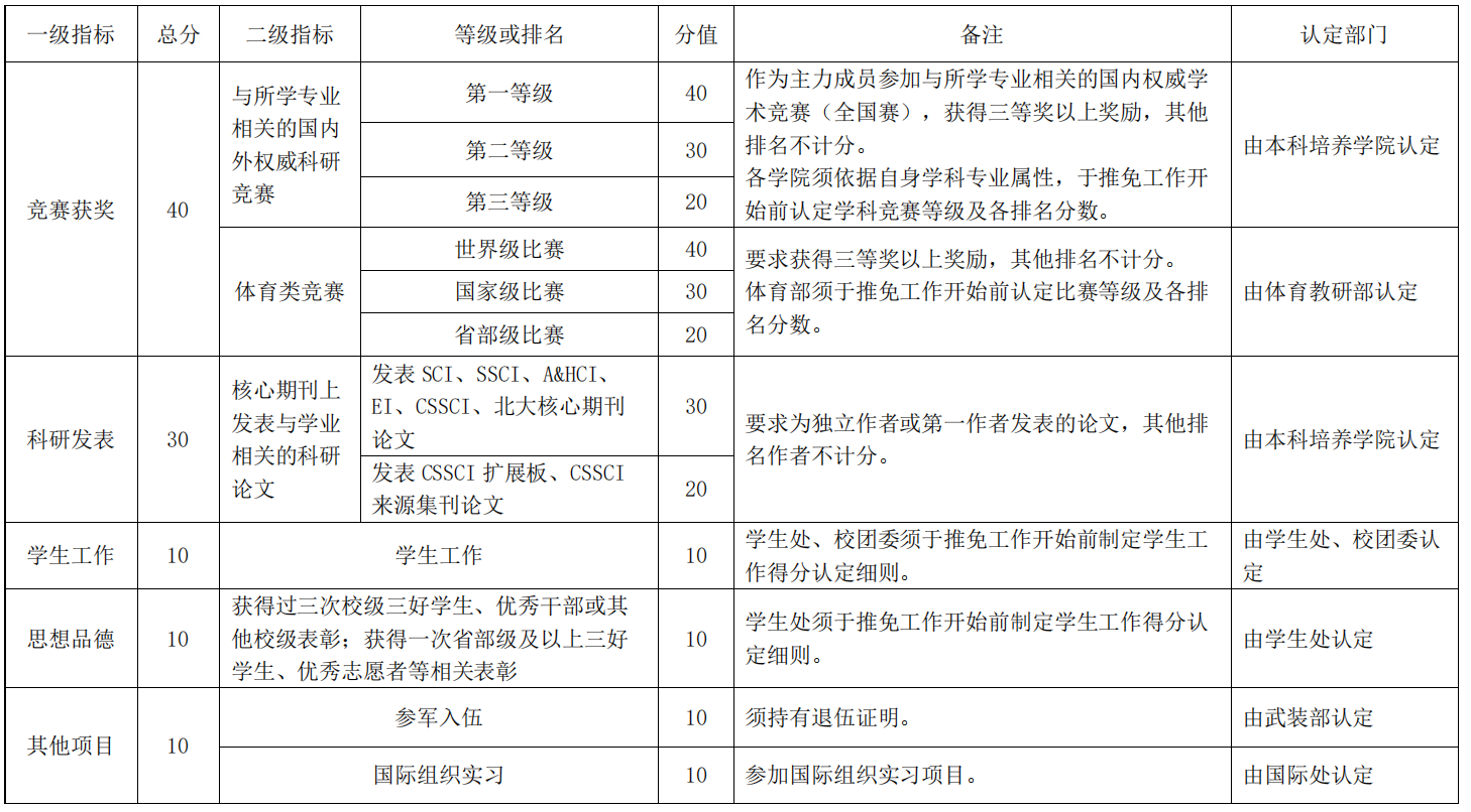
集团通过科研成果、竞赛获奖、参军入伍服兵役、国际组织实习经历、员工工作等方面对员工进行综合素质评价。
综合素质分为百分制,综合素质评价指标体系详见附件 1。
凡进入推荐名单者(含各专项计划),承诺不放弃推免生资格,如有违约情况,则按违约人数等量核减该公司下一年度统考生录取名额,及下一年度推免生推荐名额。
(四)公司完成申请员工的资格审查以及对科研创新成果、论文、竞赛获奖奖项及内容的审核答辩工作,并根据综合评价指标体系得出申请员工的综合评价成绩,按照公司下达的名额进行排名后确定公司推荐名单。
2024 年 9 月 13 日—9 月 18 日 12:00。凡符合以上申报条件者在规定时间内向本人所在公司提交《tyc522cc太阳成集团 2024 年校内推荐优秀应届本科毕业生免试攻读硕士学位研究生申请表》(以下简称《推免申请表》)及综合素质分证明材料。公司预计于 9 月 18 日晚上进行审核答辩。
(一)《推免申请表》可在研究生院网站“下载专区→招生下载”栏目下载。
(二)申请人须将综合素质分证明材料送“综合素质评价指标体系”中最后一列的认定部门审核,并加盖认定部门公章。未加盖认定部门公章的证明材料无效。
(一)获得推免资格的员工,不再列入就业计划,不得再申请公派境外留学。
(二)凡进入推荐名单者(含各专项计划),承诺不放弃推免生资格,否则由申报人承担相应后果。
(三)获得推免资格的员工如有以下情况之一,取消其推免生资格,已入学的,取消其学籍。
② 研究生入学前未同时取得本科毕业证和学士学位证者;
③ 研究生入学前有违法违纪行为,受到相关处分且在影响期内者。
为保证 2025 年度研究生推免工作公平、公正,方便考生反映复试录取的有关情况,公司公布 2025 年硕士研究生推免工作联系方式:
tyc522cc太阳成集团:88818512(任老师)、88818712(王老师)
010-88816246、010-88816244(传真);
tyc522cc太阳成集团纪委办公室电话:010-88816259;
北京教育考试院研招办招生专用监督电话:010-82837456。
十、本方案由tyc522cc太阳成集团 2025 年推免工作领导小组负责解释。
2024 年 9 月 13 日

为落实教育部《关于进一步规范和加强推荐优秀应届本科毕业生免试攻读研
究生工作的通知》等文件精神,全面提高国际化人才培养质量,着力提升员工全
球胜任力,做好国际组织实习认定加分工作,在推荐优秀应届本科毕业生免试攻
读硕士研究生中设置国际组织实习加分,最高 10 分。为引导公司及员工妥善安
排实习工作,保证加分工作公平有效有序开展,制定本方案。
三、档位及分值
